- 关于开展个人银...
- 青海银行关于延...
- 青海银行股份有...
- 金融许可证注销...
- 金融许可证注销...
- 青海银行碳减排...
- 关于清理长期不...
- 关于变更本行董...
- 青海银行关于开...
- 青海银行碳减排...
- 青海银行股份有...
- 青海银行股份有...
- 青海银行股份有...
- 青海银行碳减排...
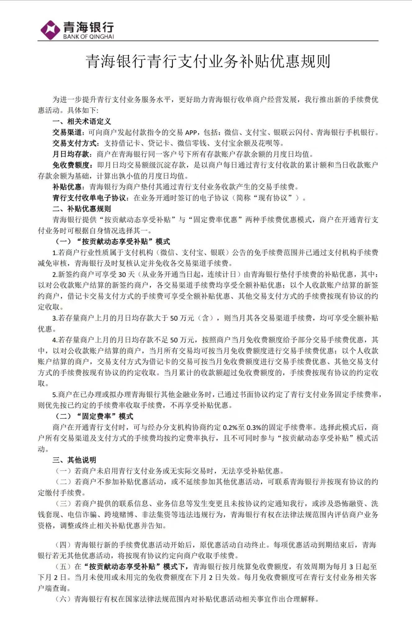
- 青海银行关于青...
尊敬的商户:
我行青行支付业务现行补贴优惠活动自2025年4月27日推出以来,得到了广大商户的积极响应与参与。为持续助力企业客户与个体客户成长,不断优化服务体验、提升交易规模,我行将原定于2026年4月30日截止的补贴优惠活动延续至2026年10月31日,其他活动规则保持不变。具体详见附件《青海银行青行支付业务补贴优惠规则》。
您可通过青行支付APP“额度查询”页面随时查询优惠补贴额度的使用情况。
衷心感谢您长期以来对我行的信任与支持。如您在办理青行支付业务过程中有任何疑问,欢迎联系您的客户经理或拨打青海银行客服热线0971-96399,我们将竭诚为您服务。
如活动内容有所调整,我行将及时通过官方渠道另行通知。
青海银行
2026年4月29日
附件:
人才招聘
服务网点