菜单
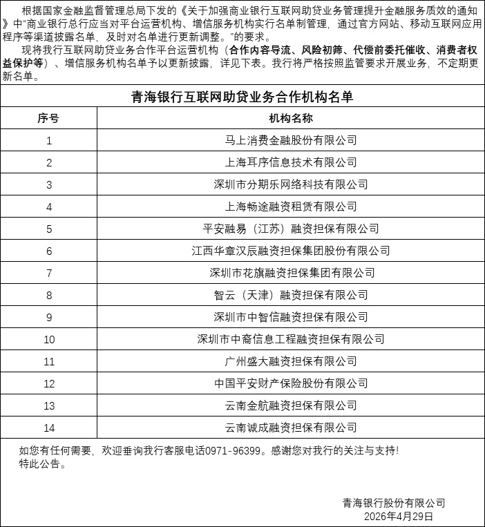
青海银行互联网助贷业务合作机构名单披露
发布时间:2026-04-30
附件:
回到顶部
菜单
首页
今日青行
企业文化
组织架构
行徽释义
个人金融
投资理财
个人贷款
储蓄产品
银行卡业务
生活服务
企业金融
对公中间业务
对公存款业务
对公结算业务
对公融资业务
小微企业金融服务
国际金融
国际结算业务
外汇存款业务
结售汇业务
贸易融资业务
数字金融
云缴费
青行支付
个人网上银行
企业网上银行
手机银行
社区银行
微信银行
金融知识
受益所有人信息需要备案啦
保障金融权益,反洗钱普法在身边
警惕非法中介,维护好自身合法权益
警惕金融诈骗,看清不法分子的72变
理性投资,适合的才是最好的
反诈知识竞赛线上答题
【全民反诈在行动】警惕“黄金转移”诈骗,莫成资金洗白帮凶
【全民反诈在行动】警惕“隔空读卡”诈骗,守护银行账户安全
【全民反诈在行动】防范屏幕共享诈骗,筑牢手机银行防线
存款保险 | 存保十年,守护万家
搜索
今日青行
青行简介
董事长致辞
企业文化
行徽释义
服务网点
联系我们
组织架构
青行动态
青行公告
今日青行
企业文化
组织架构
行徽释义
青海银行互联网助贷业务合作机构名单披露
青海银行互联网资产业务合作平台运营机构名单披露
青海银行互联网资产业务合作平台增信服务机构名单披露
个人金融
投资理财
基金业务
理财业务
贵金属
保险业务
个人贷款
青行优客贷
青行优先贷
青行商户贷
青行兴农贷
个人二手房按揭贷款
房屋按揭贷款
房e贷
个人存单贷
储蓄产品
活期储蓄
添利宝
青享存
整存整取
零存整取
定活两便
个人通知存款
银行卡业务
三江信用卡
三江借记卡
信用卡用卡提示
生活服务
话费充值
电费
燃气费
交警罚没
福彩站点缴费
企业金融
对公中间业务
保函
委托贷款
银税业务
财政资金收支项目
代缴费业务
资信证明
对公存款业务
保证金存款
单位协定存款
单位通知存款
单位定期存款
单位活期存款
对公结算业务
电子汇票
本票
支票
商业承兑汇票
银行承兑汇票
对公融资业务
项目前期贷款
流动资金贷款
固定资产贷款
房地产开发贷款
银团贷款
票据贴现
其他融资业务
小微企业金融服务
普惠型小微企业贷款
FS小贷
青行经营循环贷
国际金融
国际结算业务
信用证
托收
汇款
外汇存款业务
对公外币存款业务
个人外币存款业务
结售汇业务
外币兑换
售汇
结汇
贸易融资业务
授信开证
提货担保
押汇
打包贷款
数字金融
个人网上银行
网银驱动下载
业务介绍
使用指南
常见问题
安全提示
企业网上银行
客户端下载
业务介绍
使用指南
常见问题
安全提示
手机银行
客户端下载
业务介绍
使用指南
常见问题
隐私政策
安全保障
社区银行
业务介绍
服务网点
微信银行
业务介绍
金融知识
投资者关系
人才招聘
服务网点
服务热线:0971-96399
您的位置:
首页>
>
今日青行
>
行徽释义
行徽释义
青海银行互联网...
ic-more
Created with Sketch.
青海银行互联网...
ic-more
Created with Sketch.
青海银行互联网...
ic-more
Created with Sketch.
青海银行互联网助贷业务合作机构名单披露
附件:
青海银行互联网资产业务合作平台运营机构名单披露